Service notice – myProfile and MyJFSC will be unavailable due to scheduled maintenance from 3:00pm on Friday 10 April until 8:00am on Saturday 11 April.
Service notice – our offices will be closed Friday 3 April and Monday 6 April for Easter.
Guidance to Section II of risk based supervision data: TCB administered Jersey companies 2023
- Issued:19 February 2024
-
Guidance to Section II of risk based supervision data: TCB administered Jersey companies 2023
1 Introduction
1.1.1 The Jersey Financial Services Commission (JFSC) has been collecting supervisory risk data from reporting entities since 2018.
1.1.2 In support of the legal persons and arrangements national risk assessment (2023 LPA NRA[i]), the JFSC collected data in 2022 from the Trust Company Business (TCB) sector regarding the Jersey companies they administer.
1.1.3 Section 3.4 of Consultation Paper No.9 2023[ii] notes that, as well as informing the 2023 LPA NRA, the data on Jersey companies administered by TCBs is valuable in informing the JFSC’s risk understanding of the TCB sector. Consequently, the JFSC proposed continuing to collect the data on an annual basis. The feedback to this proposal was not adverse and paragraph 1.3.2 of the Feedback Paper[iii] confirms that, as part of its 2023 data collection exercise, the JFSC will repeat the collection of the data points first collected in 2022.
1.1.4 Consideration of risk at a national level is an ongoing activity therefore the JFSC may provide an aggregated view of the information collected to other Jersey authorities for risk assessment purposes. No individual Jersey company or TCB will be identified as part of data sharing.
1.2.1 This guidance document relates to Section II of the 2023 risk based supervision data collection which requires the provision of activity based data from Reporting Entities registered to carry on TCBs where they, or one of their participating members, is the nominated person for a Jersey company.
1.2.2 Where a Reporting Entity is an Affiliation Leader, its responses to the questions in the Excel workbook should cover all members of that affiliation.
1.2.3 For this data collection TCB is defined in Article 2(3) and (4) of the Financial Services (Jersey) Law 1998 (FS(J)L) (as at 31 December 2023) as follows:
(3) A person carries on trust company business if the person carries on a business that involves –
(a) the provision of company administration services;
(b) the provision of trustee or fiduciary services; or
(c) the provision of services to foundations,
(ca) the provision of services to limited liability companies; or
(d) the provision of services to partnerships not being services described in sub-paragraph (a), (b), (c) or (ca),
and in the course of providing those services the person provides any of the services specified in paragraph (4).
(4) Those services are –
(a) acting as a company formation agent, a limited liability company registration agent, a partnership formation agent or a foundation formation agent;
(b) acting as or fulfilling the function of or arranging for another person to act as or fulfil the function of director or alternate director of a company;
(c) acting as or fulfilling the function of or arranging for another person to act as or fulfil the function of a partner of a partnership;
(d) acting as or fulfilling the function of or arranging for another person to act as or fulfil the function of a member of the council of a foundation;
(da) acting as or fulfilling the function of or arranging for another person to act as or fulfil the function of a member or manager of a limited liability company;
(e) acting or arranging for another person to act as secretary, alternate, assistant or deputy secretary of a company a limited liability company or a limited liability partnership;
(f) providing a registered office or business address for a company, a limited liability company, a partnership or a foundation;
(g) providing an accommodation, correspondence or administrative address for a company, a limited liability company, a partnership or a foundation or for any other person;
(h) acting as or fulfilling or arranging for another person to act as or fulfil the function of trustee of an express trust;
(i) acting as or fulfilling or arranging for another person to act as shareholder or unitholder as a nominee for another person
1.3.1 The Excel workbook for Reporting Entities that are TCBs providing a nominated person for a Jersey company comprises 6 spreadsheets, as follows:
(a) JCA – Companies & Subsidiaries
(b) JCB – Principle Activities
(c) JCC – Equity Holding Company (answer sheet when JCB1a identifies the principle activity as being an Equity Holding Company)
(d) JCD – Jurisdiction of Activities (additional answer sheet for JCB2)
(e) JCE – Subsidiaries (answer sheet for JCA4)
(f) JCF – Bank Account Locations (answer sheet for JCA9)
1.4.1 The reporting period is the calendar year 2023. Data should be provided as at the end of the reporting period (31/12/2023 or closest business day).
1.5.1 Reporting Entities are recommended to consider the data request as soon as possible. It may take some time to gather the requested data and the deadline for submission is 23:59 on 31 May 2024.
1.5.2 Each Reporting Entity will be submitting a completed Excel workbook through the JFSC Portal, and each Reporting Entity has a designated individual who is the JFSC Portal contact.
1.5.3 Notwithstanding that the JFSC Portal contact has responsibility for submitting the data, the board, or equivalent, of the Reporting Entity should have oversight of the content of the submission made on their behalf.
1.5.4 Failure to respond to an applicable question will not be acceptable.
1.6 Integrity checking your submission
1.6.1 Before submitting your data, the JFSC suggests completing the following integrity checks:
(a) JCC: If the response to question JCB1a is one of the following:Equity holding company In other Jersey companies; Equity holding company In non-Jersey companies; or Equity holding company In both Jersey and non-Jersey companiesSpreadsheet JCC must be completed.
(b) JCD: Where activities, as defined at 3.4.2, take place in more than one jurisdiction spreadsheet JCD should be completed.
(c) JCE: Where a Jersey company has subsidiaries (JCA4 = “yes”), spreadsheet JCE must be completed.
(d) JCF: Where a Jersey company has one of more bank accounts (JCA9 = “yes”) spreadsheet JCF must be completed.
2 Section A – companies and subsidiaries
2.1.1 This section captures data about the structural information regarding the Jersey companies, for example:
(a) Is the Jersey company part of a group structure?
(b) Does the structure include vehicles other than Jersey incorporated companies?
(c) Does the Jersey company have any beneficial owners or controllers that are foreign PEPs?
(d) What is the value and currency of the company’s assets?
(e) What services are provided to the Jersey company by the TCB?
(f) Does the Jersey company have a bank account?
(g) Has the Jersey company issued bearer shares?
2.1.2 Responses should be provided for the position as at 31 December 2023.
Entity number
2.2.1 Please provide the registration number of the company. This is the number issued by Companies Registry on confirmation of registration.
Entity name
2.3.1 Please provide the full name of the Jersey company as set out on the company’s registration certificate, not the company’s trading name.
JCA3a Is the company part of a group of companies?(Yes ; No)
JCA3b If you answer “yes” to question JCA3a, are all companies in the group Jersey incorporated companies?(Yes ; No)
2.4.1 This question seeks to ascertain whether there are other companies directly connected to this company. Please select “yes” if the Jersey company is part of a group structure.
2.4.2 If the company is in a structure which includes a trust or similar arrangement and does not include another company, please select “no” and move to question JCA5.
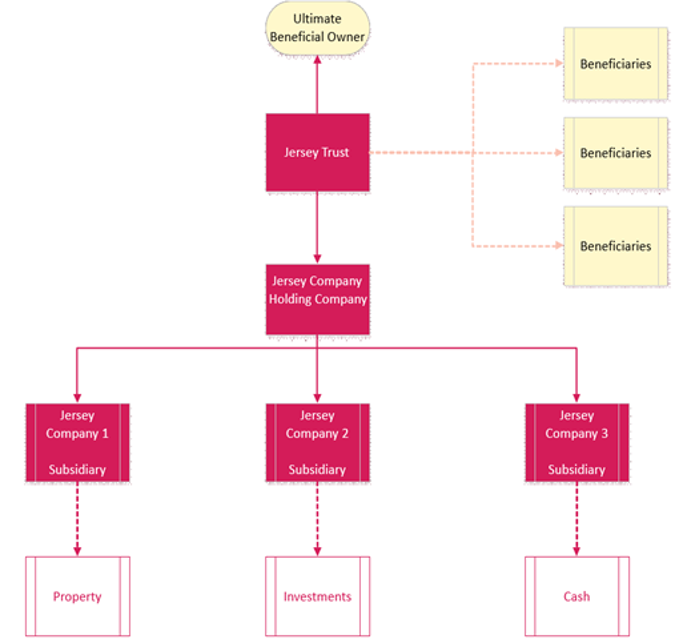
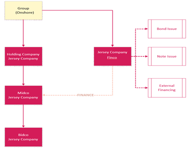
2.4.3 Some typical examples of group structures are included below by way of illustration.
Example one

Example two

Example 3

Example 4

Example 5

Example 6

If you answer yes to question JCA3a, does the company have any subsidiaries?(Yes ; No)
2.5.1 This question should only be answered where a Jersey company answered “yes” to question JCA3a.
2.5.2 Where the answer to this question is “yes”, please report the jurisdiction of incorporation of the subsidiary companies using spreadsheet JCE. Subsidiaries.
JCE1a. If you answered yes to question JCA4. then please select the jurisdiction(s) of those subsidiaries [select all jurisdictions that apply]
JCE1b. to JFE1g. Additional Jurisdictions as required.
2.5.3 Spreadsheet JCE. Subsidiaries should be completed as follows:
(a) In the column for JCA2. using the dropdown menu, please select the name of the company which has one or more subsidiaries.
(b) In columns JCE1a to JCE1g, please identify the jurisdiction of incorporation of the subsidiaries. This enables an additional 6 jurisdictions to be reported for each Jersey company.
(c) If a Jersey company has subsidiaries incorporated in more than 7 jurisdictions, please repeat steps (a) and (b).
Does the company structure contain:
a. Jersey law trusts(Yes ; No)
b. Non-Jersey law trusts(Yes ; No)
c. Other legal persons or arrangements(Yes ; No)
2.6.1 This question provides information on how Jersey companies fit into the wider financial network and whether there may be a risk of structuring being used to conceal beneficial ownership and control information with complex structures. The question is designed to identify the extent to which Jersey companies are connected to trusts and other legal persons or arrangements.
2.6.2 Please do not answer this question if the company forms part of a group structure which only comprises other companies. In this case question JCA3a, in conjunction JC3b. will provide the relevant information:
(a) JC3a., will highlight that there are other companies in the group and
(b) JC3b., will highlight whether any of the companies are not Jersey companies.
2.6.3 If the company forms part of a wider structure, please select “yes” to identify all that apply from the three options a., b., and c.
2.6.4 Note: “c. Other legal persons and arrangements” includes all types of partnerships, foundations and non-Jersey equivalent vehicles.
JCA6a. Are any of the companies beneficial owners or controllers, or significant persons, a foreign PEP??(Yes ; No)
2.7.1 The presence of a foreign PEP as a beneficial owner or controller or significant person of a company is internationally recognised as risk factor in terms of money laundering therefore, please indicate whether the beneficial owners or controllers of significant person of the Jersey company are foreign politically exposed persons (PEPs), as defined in the Money Laundering (Jersey) Order 2008.
JCA6b. If any beneficial owner is a foreign PEP, please indicate the extent of ownership:(10% - 24.9% ; 25% or above)
2.7.2 Where a foreign PEP is identified as a beneficial owner, please indicate the extent of their ownership using the dropdown menu: 10-24.9% or 25% or above.
2.7.3 Where more than one beneficial owner is identified as a foreign PEP, please select the % range which reflects the aggregate ownership of the persons identified.
JCA6c. If any controller or significant person is a foreign PEP, please explain whether they:
(i. Are a significant person i.e. as a company directorii. Exercise indirect control as a controller of an entity higher up the ownership structureiii. Exercise direct control through ownership Interest >10%)
2.7.4 If any foreign PEP is identified as a controller or significant person, please indicate, using the dropdown menu, whether they are a significant person or how they exercise control.
2.7.5 If control is exercised in more than one way, or by more than one foreign PEP, please select the option which best represents the influence of the foreign PEPs with respect to the company.
JCA7a. What is the total value of assets held/owned by company as at 31 December 2023 or at the year end of the most recent accounting period for which accounts have been finalised?
2.8.1 Please provide the value of the assets held by the company either as at 31 December 2023 or at the latest year end for which financial statements have been finalised. This may be contained in the accounting records prepared under Article 103 of the Companies (Jersey) Law 1991.
2.8.2 Assets includes cash, property, investments, accounts receivable and other resources that are of value to the company. It is not necessary to seek an updated valuation for the purposes of this submission.
2.8.3 Values should be provided to the nearest whole number. Please do not apply any rounding i.e., 1,275,493 must not be presented as 1 million or 1,275 thousand.
JCA7b. What is the currency for the value provided at JCA7a?Dropdown of common currencies plus “other”
2.8.4 Please select the currency of the reported asset value. Where the currency is not listed, please select “other”.
What service(s) are provided to company?
JCA8a. Registered OfficeJCA8b. Director servicesJCA8c. Company secretaryJCA8d. Payment services
All dropdown menu responses: (Yes ; No)
2.9.1 Along with providing the nominated person for the Jersey company, please indicate, using the dropdown “yes”, “no” responses, all other services provided by the TCB to the company.
(a) Registered office: the TCB provides a registered office address to the company.
(b) Director services: the TCB supplies directors to the company.
(c) Company secretary services: the TCB provides the company secretary and performs company secretarial functions.
(d) Payment services: the TCB controls the bank accounts and payment services for the company acting on specific instructions.
2.9.2 All parts of this question should be actively answered i.e. please select either “yes” or “no” for a., b., c., and d.
Does the company have a bank account?(Yes ; No)
2.10.1 Where a Jersey company operates a Jersey-based bank account this is considered a mitigant to risk therefore this question asks whether the company has one or more bank accounts and where in the world those accounts are located.
2.10.2 Where the answer to this question is “yes”, please report the location(s) of the Jersey company bank account(s) using spreadsheet JCF. Bank Account Locations.
JCF1a. If you answered yes to question JCA9 (the company has a bank account) please select the jurisdiction of the bank account [select all that apply]
JCF1b. to JFF1f. Additional Jurisdictions as required.
2.10.3 Spreadsheet JCF. Bank Account Locations should be completed as follows:
(a) In the column for JCA2. using the dropdown menu, please select the name of the company which has one or more bank accounts.
(b) In columns JCF1a to JCF1f, please identify the jurisdiction of incorporation of the subsidiaries. This enables an additional 5 jurisdictions to be reported for each Jersey company.
(c) If a Jersey company has a bank account in more than 6 jurisdictions, please repeat steps (a) and (b).
Has the company issued bearer shares?(Yes ; No)
2.11.1 Using the dropdown “yes”, “no” responses, please indicate if the company has issued bearer shares which are still valid.
2.11.2 Please think very carefully when answering this question. The response should only be “yes” if there are physical share certificates in circulation where the owner of the shares is not listed in the register of members.
3 Section B – Principle Activities
3.1.1 The data requested through spreadsheet JCB. Principle Activities is designed to provide information about the activities undertaken by the Jersey company.
3.1.2 The activity of a company provides invaluable information about its risk profile as internationally some activities are more vulnerable to money laundering or terrorist financing than others.
3.1.3 A Reporting Entity should report its data as at 31 December 2023.
JCB1a. Activities
There is a long dropdown list for this question which is further explained in paragraphs 3.2.3 to 3.2.13
3.2.1 Principle activities refers to the main or primary activities of the company. A company may have more than one principle activity. Respondents are invited to select all activities that apply. An example might be holding a pension plan and a moveable asset.
3.2.2 Where a company has more than one principle activity:
(a) In the column for JCA2. using the dropdown menu, please select the name of the company which has one or more principle activities.
(b) In column JCB1a select the next principle activity.
(c) If a Jersey company has more than two principle activities, please repeat steps (a) and (b).
Dropdown options
3.2.3 Holding commercial real estate: Any company holding real estate that is used exclusively for business-related purposes or to provide a workspace should be captured here.
3.2.4 Holding residential real estate: Any company holding real estate that is used for residential purposes.
3.2.5 Holding a self-administered pension plan: Any company that is established to hold a pension plan that is administered for the benefit of the director of the company.
3.2.6 Equity holding company In other Jersey companiesEquity holding company In non-Jersey companiesEquity holding company In both Jersey and non-Jersey companies: This captures companies that solely own shares in other companies. Please carefully select your option to identify whether that equity is held in only Jersey companies, only non-Jersey companies or both Jersey and non-Jersey companies. If any of the above are selected, please provide additional information using spreadsheet JCC. Equity Holding Company, see section 4 for guidance.
3.2.7 Moveable assets are those that are not fixed in one place. You are asked to identify from a list of common moveable assets:Holding a moveable asset – ShipsHolding a moveable asset - Aircraft Holding a moveable asset - High value vehiclesHolding a moveable asset - Artwork Holding a moveable asset - Precious Metals and/or StonesHolding a moveable asset - Other high value item.
3.2.8 Conducting a non-sensitive trade: includes local retailers, electricians, plumbers and other similar traders (non-exhaustive list) AND any company that undertakes a trade which is not one of the following:
(a) An activity listed in Table 1 or 2 of the Sound Business Practice Policy (this is covered by the sensitive trade option)
(b) Dealing and/or trading in precious metals and stones
(c) Dealing and/or trading in luxury goods
(d) Forestry and logging activities
(e) Waste trafficking
(f) Land acquisition and clearing.
3.2.9 Conducting a sensitive trade: Any company undertaking one of the following activities:
(a) An activity listed in Table 1 or 2 of the Sound Business Practice Policy (this is covered by the sensitive trade option)
(b) Dealing and/or trading in precious metals and stones
(c) Dealing and/or trading in luxury goods
(d) Forestry and logging activities
(e) Waste trafficking
(f) Land acquisition and clearing.
Reporting Entities that select this option should also complete JCB3a.
3.2.10 Consulting: Any company established for the purposes of providing professional advisory services which are carried on for profit. Noting that lawyers and accountants are captured within the sensitive trade category above.
3.2.11 Owning intellectual property rights: Any company whose purpose is to own rights in patents, trademarks, copyrights and trade secrets.
3.2.12 An NPO registered with the JFSC: This includes Non-Profit Organisations established as heads of orphan structures.
3.2.13 Other: If the activity of the company does not fall into any of the above categories
If the answer to JCB1a is "Other", then please specify
3.3.1 Where “other” is selected for JCB1a, please provide details of the activity undertaken by the company.
3.3.2 This is a free text response.
Jurisdiction
3.4.1 This question is designed to assist us understand the nature of any risks posed by the company because of jurisdictions in which the company undertakes its activities. This question applies to the activities in the last 5 years.
3.4.2 For this question “activities” includes:
(a) The principle activit(ies) undertaken by the Jersey company - where the Jersey company is physically present and undertaking activities, for example mining activity.
(b) The jurisdiction in which the Jersey company’s customers are based – customers are considered to be the persons to whom the company provides goods and services.
(c) The jurisdictions in which the Jersey company purchases significant supplies to be able to undertake its principle activities - those entities and individuals providing the materials, customers and goods to enable the company to undertake its primary activities.
3.4.3 Please select from the list of jurisdictions. If the Reporting Entity is unable to provide an answer to this question, please select “unknown”.
3.4.4 It is recognised that this question may require declaration of more than one jurisdiction as activities may take place in more than jurisdiction.
JCD1a. jurisdictions in which the company undertakes activities
JCD1b. to JCD1h. Additional Jurisdictions as required.
3.4.1 Spreadsheet JCD. Jurisdiction of Activities should be completed as follows:
(a) In the column for JCA2. using the dropdown menu, please select the name of the company which has activities in more than one jurisdiction.
(b) In columns JCD1b to JCD1h, please identify the jurisdiction of incorporation of the subsidiaries. This enables an additional 7 jurisdictions to be reported for each Jersey company.
(c) If a Jersey company has activities in more than 8 jurisdictions, please repeat steps (a) and (b).
If the answer to JCB1a. is 'Conducting sensitive trade' please choose which of the following activities apply
There is a long dropdown list for this question which is further explained in paragraphs 3.2.3 to 3.2.13
3.5.1 This question should only be answered if you have answered “g. conducting a sensitive trade” in response to question JCB1a.
3.5.2 This question seeks to identify further details of the nature of sensitive trade undertaken, noting that many of these are regulated activities for which registration with the JFSC is required.
3.5.3 If more than one sensitive activity is undertaken
(a) In the column for JCA2. using the dropdown menu, please select the name of the company which undertakes more than one sensitive activity.
(b) In column JCB1a select g. conducting a sensitive trade.
(c) Select the relevant jurisdiction in response to JCB2.
(d) Select the sensitive activity.
(e) If a Jersey company undertakes more than two sensitive trades, please repeat steps (a) and (c).
Dropdown options
3.5.4 Drop down options 3.5.5 to 3.5.32 are currently within the scope of the Sound Business Practice Policy (SBPP) which sets out the principles regarding the activities that the JFSC considers sensitive (some of which require authorisation from the JFSC before they can be undertaken). The SBPP is designed to protect Jersey’s reputation and integrity in commercial and financial matters.
Table 1 of the SBPP
3.5.5 AIF services business: as defined in the Financial Services (Jersey) Law 1998 (FS(J)L)
3.5.6 Fund services business: as defined in the FS(J)L
3.5.7 General insurance mediation business: as defined in the FS(J)L
3.5.8 Investment business: as defined in the FS(J)L
3.5.9 Money service business: as defined in the FS(J)L
3.5.10 Trust company business: as defined in the FS(J)L
3.5.11 The business of being a functionary: with the meaning given in the Collective Investment Funds (Jersey) Law 1988 (CIF(J)L)
3.5.12 The business of a recognized fund: with the meaning given in the CIF(J)L
3.5.13 The business of an unclassified fund: with the meaning given in the CIF(J)L
3.5.14 Any deposit taking business as defined in Article 1 of the Banking Business (Jersey) Law 1991
3.5.15 Any long-term business as defined in Article 1(1) of the Insurance Business (Jersey) Law 1996
3.5.16 The business of being an AIF: with the meaning given in the Alternative investment Funds (Jersey) Regulations 2012 (AIF Regulations)
3.5.17 The business of being an AIF prescribed service provider: with the meaning given in the AIF Regulations
3.5.18 Any activity outlined in Schedule 2 of the Proceeds of Crime (Jersey) Law 1999, not already covered above: includes lawyers, accountants, casinos (including internet and ship-based casinos), unregulated funds, lending, financial leasing, financial guarantees and commitments, trading, and virtual asset service providers.
3.5.19 Any non-profit organisation as defined in Article 1 of the Non-Profit Organizations (Jersey) Law 2008 and which is obliged to register in accordance with Article 4
Table 2 of the SBPP
3.5.20 Trading activities which include the provision of goods or services that require payment in advance, where such goods or services are not subject to consumer protection or pose a risk of fraud. Examples include, but are not limited to:
(a) Container leasing
(b) Sale or leasing of overseas property development
(c) Carbon credits
3.5.21 Manufacture / maintenance / sale / supply / delivery / transfer / purchase / importation / exportation / transportation /financing or financial assistance / use / provision of brokering services / training or technical assistance of/for arms, weapons, ammunitions, countermeasures or other military or defence equipment, goods technology, and personnel involvement directly or indirectly in the same
3.5.22 Manufacture, marketing or sale of pharmaceutical goods or devices which are not licensed or have not received marketing authorisation in the jurisdiction where they are manufactured, marketed, sold or supplied
3.5.23 Conduct of scientific research
3.5.24 Involvement directly or indirectly, in the exportation or importation of goods or technology, which would require an authorisation or licence under Jersey 'dual-use' legislation
3.5.25 Investment in or purchase of 'debt' as defined in the Debt Relief (Developing Countries) (Jersey) Law 2013
3.5.26 Involvement, directly or indirectly, in mining, drilling or quarrying for natural resources
3.5.27 The sale or facilitation of sale of citizenship/ citizenship by investment (which includes the administration associated with citizenship and/ or arranging for citizenship).
3.5.28 The sale or facilitation of sale of citizenship/ citizenship by investment (which includes the administration associated with citizenship and/ or arranging for citizenship).
3.5.29 Where an activity is regulated in Jersey and not in the target market: See SBPP for further information Sound Business Practice Policy
3.5.30 The cultivation, production, supply, use, export or import of cannabis or any of its derivatives See SBPP for further information Sound Business Practice Policy
Not within scope of the SBPP
3.5.31 Dealing and/or trading in precious metals and precious stones: business relations and/or transactions, and/or the buying, selling or otherwise exchange for benefit of gold, silver, platinum, gem stones and valuable minerals.
3.5.32 Dealing and/or trading in luxury goods: business relations and/or transactions, and/or the buying, selling or otherwise exchange for benefit of high end, expensive non-essential goods such as accessories, clothing, jewellery.
3.5.33 Forestry and logging activities: plantation, conserving, managing and repairing woodlands and similar environments.
3.5.34 Waste trafficking: the collection, transportation and removal of water and waste products.
3.5.35 Land acquisition and clearing: the involvement in the purchase and procurement in land and the direct and indirect removal of trees, buildings and other fixed features from land.
4 Section C – Equity Holding Companies
4.1.1 Only complete this spreadsheet where the response to JCB1a is one of the following: Equity holding company In other Jersey companies; Equity holding company In non-Jersey companies; or Equity holding company In both Jersey and non-Jersey companies.
4.1.2 Spreadsheet JCC. Equity Holding Company is designed to capture information regarding the activities of the company in which the Jersey company holds equity.
Activity
The dropdown list for this question is the same as that provided for question JCB1a therefore see paragraphs 3.2.3 to 3.2.13 for information
4.2.1 Please select the principle activity of the company in which the Jersey company holds equity using the dropdown menu.
4.2.2 A company may have more than one principle activity or equity may be held in more than one company. Reporting Entities should report all principle activities. In these circumstances:
(a) In the column for JCA2. using the dropdown menu, please select the name of the Jersey company which is an equity holding company.
(b) In column JCC1a select the next principle activity to be reported, either second principle activity of the company in which equity is held OR the principle activity of a second company in which equity is held.
(c) If more information needs to be provided, please repeat steps (a) and (b).
If the answer to JCC1a. is "Other", then please specify
4.3.1 Where “other” is selected for JCC1a, please provide details of the activity undertaken by the company.
4.3.2 This is a free text response.
Jurisdiction
4.4.1 For each activity please select the jurisdiction where this activity is most prevalent.
4.4.2 It is recognised that some activities may take place in more than jurisdiction. At this stage only the most significant jurisdiction is required.
JCC3. If the answer to JCC1a. is 'Conducting sensitive trade' please choose which of the following activities apply
4.5.1 For guidance on responding to this question please see section 3.5.
5 Glossary of key terms
|
CIF(J)L |
Collective Investment Funds (Jersey) Law 1988 |
|
FS(J)L |
Financial Services (Jersey) Law 1998 |
|
JFSC |
Jersey Financial Services Commission |
|
PEP |
politically exposed person |
|
SBPP |
Sound Business Practice Policy |
|
TCB |
A person registered by the JFSC to conduct Trust Company Business |
[i] Legal Persons and Legal Arrangements NRA, July 2023
[ii] Additional Supervisory Risk Data Consultation Paper No. 9 2023
Thank you for your feedback.
To help us improve, tell us more about your visit today. Please fill in this short feedback survey.
This website uses cookies to analyse our traffic. To find out more read our cookie policy.